ГОСТ Р 51342-99 Безопасность машин. Съемные защитные устройства. Общие требования по конструированию и изготовлению неподвижных и перемещаемых съемных защитных устройств
ГОСТ Р
Скачать ГОСТ в PDF или DOC бесплатно
Основная информация
Обозначение:
ГОСТ Р 51342-99
Статус:
Действует
Тип:
ГОСТ Р
Название русское:
Безопасность машин. Съемные защитные устройства. Общие требования по конструированию и изготовлению неподвижных и перемещаемых съемных защитных устройств
Название английское:
Safety of machinery. Guards. General requirements for the design and construction of fixed and movable guards
Даты и сроки
Дата издания:
04-01-04
Дата введения в действие:
07-01-00
Дата завершения срока действия:
-
Применение и описание
Область и условия применения:
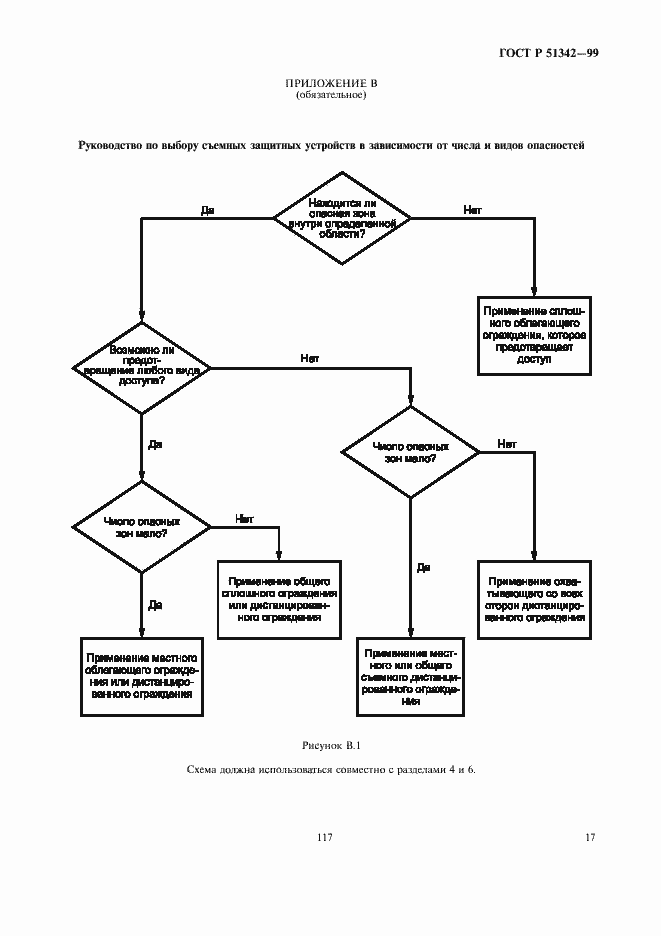
Настоящий стандарт определяет требования к конструктированию и производству съемных защитных устройств, которые в первую очередь предназначены для защиты людей от механических опасностей. Стандарт распространяется, в основном, на машины, которые поставлены после выхода настоящего стандарта, на правила применения съемных защитных устройств для минимизации опасности из-за немеханических причин. Требования настоящего стандарта справедливы для неподвижных и подвижных защитных устройств. Настоящий стандарт не распространяется на детали, воздействующие на блокировочные устройства, и не содержит требований к специальным системам защиты, которые предназначены для установки и подъема грузов и для защиты от падающих объектов
Связи и замены
Заменяющий:
-
Описание стандарта
ГОСТ Р 51342-99 Безопасность машин. Съемные защитные устройства. Общие требования по конструированию и изготовлению неподвижных и перемещаемых съемных защитных устройств
Страницы стандарта





















