ГОСТ Р 51901.11-2005 Менеджмент риска. Исследование опасности и работоспособности. Прикладное руководство
ГОСТ Р
Скачать ГОСТ в PDF или DOC бесплатно
Основная информация
Обозначение:
ГОСТ Р 51901.11-2005
Статус:
Заменен
Тип:
ГОСТ Р
Название русское:
Менеджмент риска. Исследование опасности и работоспособности. Прикладное руководство
Название английское:
Risk management. Hazard and operability studies. Application guide
Даты и сроки
Дата издания:
01-26-06
Дата введения в действие:
01-01-06
Дата завершения срока действия:
07-01-20
Применение и описание
Область и условия применения:
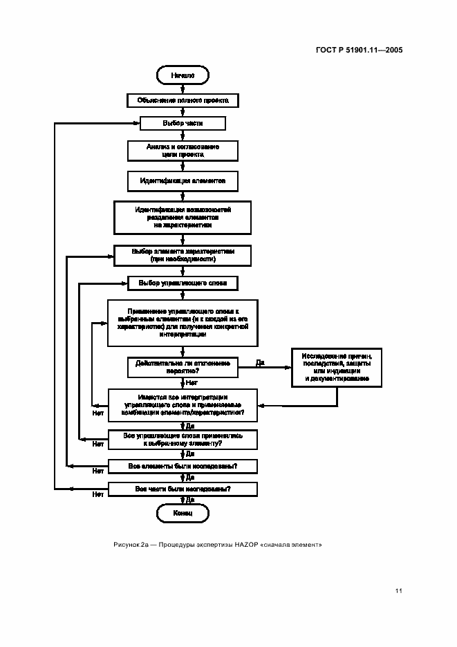
Настоящий стандарт обеспечивает руководство по исследованию опасности и работоспособности систем, использующее набор управляющих слов, определенный в настоящем стандарте. Он также дает руководство по применению метода и процедур исследования HAZOP, включая определение, подготовку, проведение экспертизы и оформление заключительной документации
Связи и замены
Заменяющий:
ГОСТ Р 27.012-2019
Описание стандарта
ГОСТ Р 51901.11-2005 Менеджмент риска. Исследование опасности и работоспособности. Прикладное руководство
Страницы стандарта













































