ГОСТ Р 59790-2021 Безопасность функциональная. Системы безопасности приборные для промышленных процессов. Часть 0. Функциональная безопасность для промышленных процессов и МЭК 61511
ГОСТ Р
Скачать ГОСТ в PDF или DOC бесплатно
Основная информация
Обозначение:
ГОСТ Р 59790-2021
Статус:
Действует
Тип:
ГОСТ Р
Название русское:
Безопасность функциональная. Системы безопасности приборные для промышленных процессов. Часть 0. Функциональная безопасность для промышленных процессов и МЭК 61511
Название английское:
Functional safety. Safety instrumented systems for the process industry sector. Part 0. Functional safety for the process industry and IEC 61511
Даты и сроки
Дата издания:
11-18-21
Дата введения в действие:
06-01-22
Дата завершения срока действия:
-
Применение и описание
Область и условия применения:
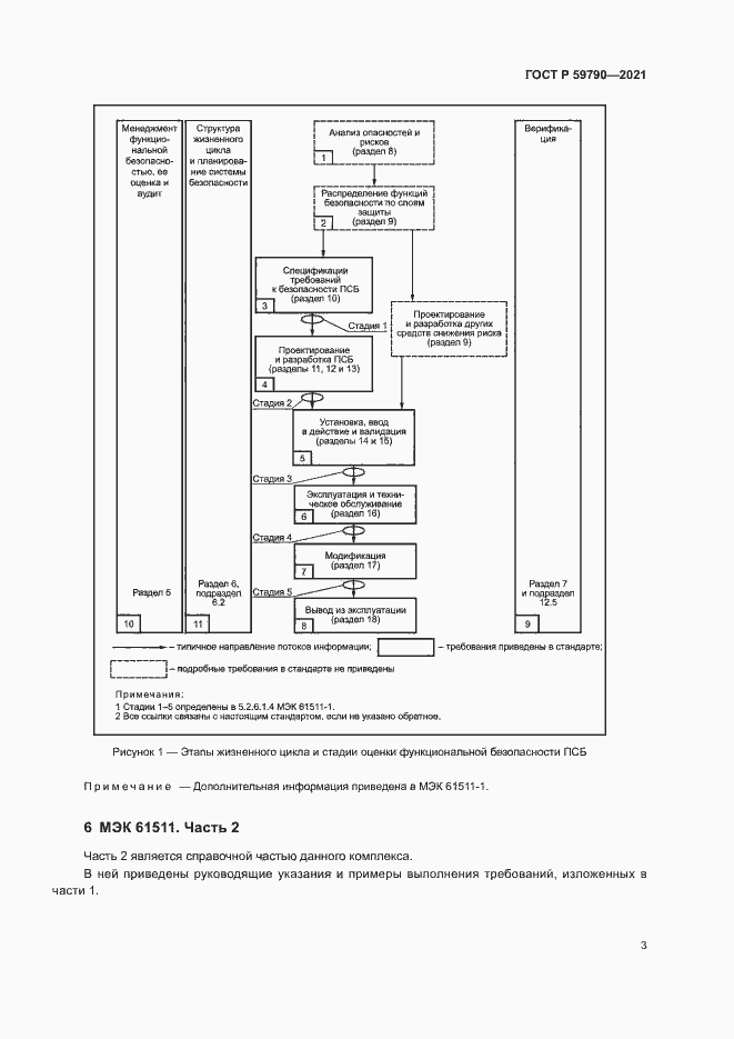
В настоящем стандарте представлен обзор трех других частей МЭК 61511: МЭК 61511-1, МЭК 61511-2 и МЭК 61511-3
Связи и замены
Заменяющий:
-
Описание стандарта
ГОСТ Р 59790-2021 Безопасность функциональная. Системы безопасности приборные для промышленных процессов. Часть 0. Функциональная безопасность для промышленных процессов и МЭК 61511
Страницы стандарта







