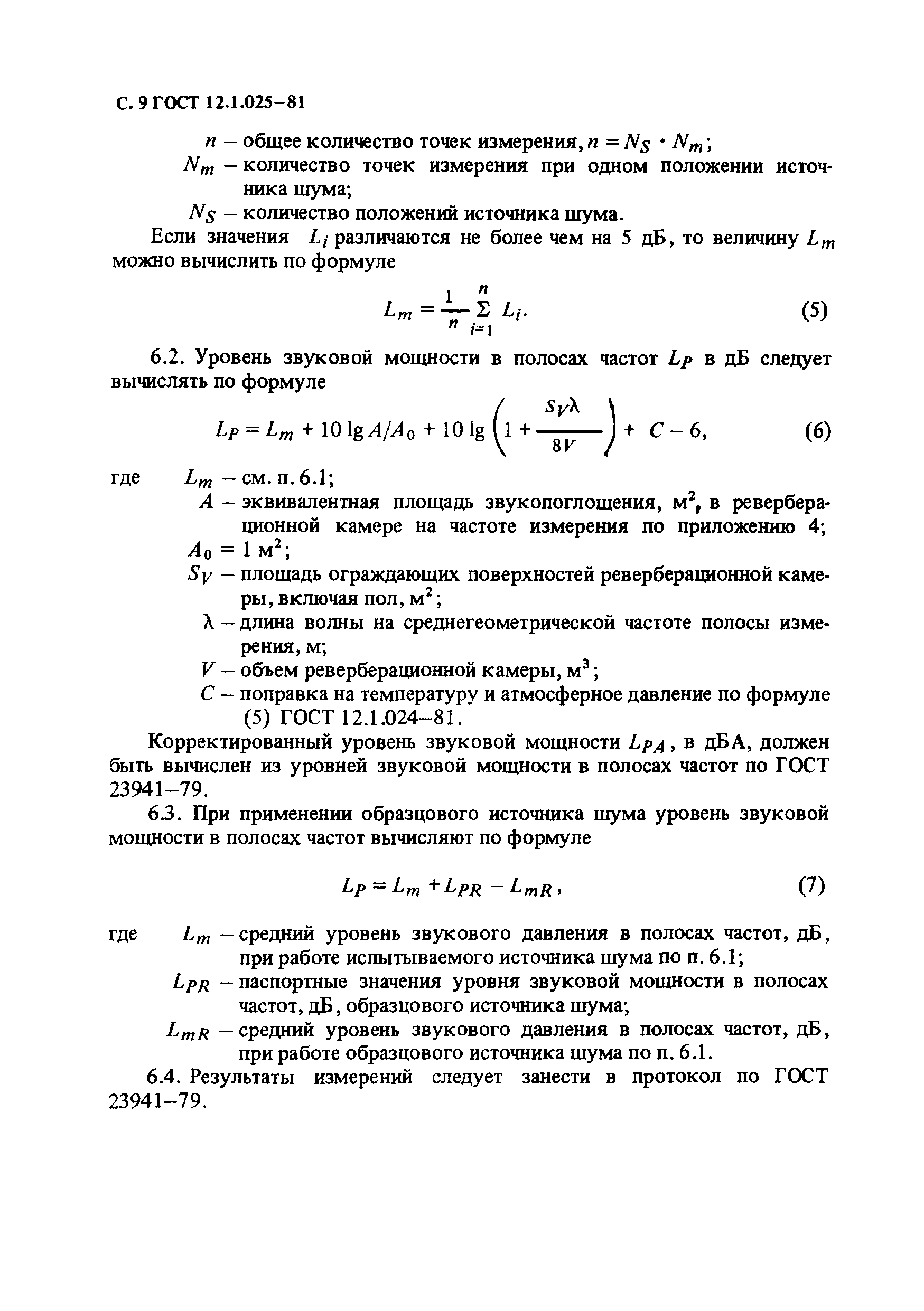
ГОСТ 12.1.025-81 Система стандартов безопасности труда. Шум. Определение шумовых характеристик источников шума в реверберационной камере. Точный метод
ГОСТ
Скачать ГОСТ в PDF или DOC бесплатно
Основная информация
Обозначение:
ГОСТ 12.1.025-81
Статус:
Заменен
Тип:
ГОСТ
Название русское:
Система стандартов безопасности труда. Шум. Определение шумовых характеристик источников шума в реверберационной камере. Точный метод
Название английское:
Occupational safety standards system. Noise. Determination of noise characteristics of noise sources in reverberation room. Precision method
Даты и сроки
Дата издания:
09-01-88
Дата введения в действие:
06-30-81
Дата завершения срока действия:
10-01-05
Применение и описание
Область и условия применения:
Настоящий стандарт распространяется на машины, технологическое оборудование и другие источники шума, которые создают в воздушной среде постоянные шумы, широкополосные или тональные, по ГОСТ 12.1.003-83. Стандарт устанавливает точный метод измерений при определении уровней звуковой мощности в полосах частот источников шума в реверберационной камере. Стандарт не устанавливает метода измерений показателя направленности излучения источников шума
Связи и замены
Заменяющий:
ГОСТ 31274-2004
Изменения и переиздания
Список изменений:
№1 от (рег. ) «Срок действия продлен»
Описание стандарта
ГОСТ 12.1.025-81 Система стандартов безопасности труда. Шум. Определение шумовых характеристик источников шума в реверберационной камере. Точный метод
Страницы стандарта















