ГОСТ Р ИСО 9612-2013 Акустика. Измерения шума для оценки его воздействия на человека. Метод измерений на рабочих местах
ГОСТ Р ИСО
Скачать ГОСТ в PDF или DOC бесплатно
Основная информация
Обозначение:
ГОСТ Р ИСО 9612-2013
Статус:
Отменен
Тип:
ГОСТ Р ИСО
Название русское:
Акустика. Измерения шума для оценки его воздействия на человека. Метод измерений на рабочих местах
Название английское:
Acoustics. Noise measurement for the purpose of evaluating human exposure to noise. Method of measurements at workplaces
Даты и сроки
Дата издания:
08-20-14
Дата введения в действие:
12-01-14
Дата завершения срока действия:
09-01-17
Применение и описание
Область и условия применения:
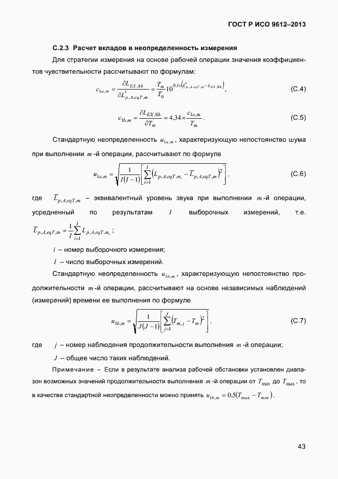
Настоящий стандарт устанавливает метод измерения шума, воздействующего на работника на его рабочем месте, и расчета основной нормируемой характеристики шумового воздействия - эквивалентного уровня звука за 8-часовой рабочий день. Метод, установленный настоящим стандартом, применяют, если требуемая точность измерений не выше точности, обеспечиваемой техническими методами. Как правило, такой точности достаточно при оценке условий труда работников или при проведении эпидемиологических обследований. Настоящий стандарт устанавливает требования к наблюдениям и анализу шумовой обстановки, позволяющие оценивать и контролировать неопределенность измерения
Связи и замены
Заменяющий:
-
Изменения и переиздания
Список изменений:
№0 от (рег. ) «Текстовое изменение; Изменено заглавие»
Описание стандарта
ГОСТ Р ИСО 9612-2013 Акустика. Измерения шума для оценки его воздействия на человека. Метод измерений на рабочих местах
Страницы стандарта





































































