ГОСТ 31317.2-2006 Вибрация. Лабораторный метод оценки вибрации сидений транспортных средств. Часть 2. Сиденья железнодорожного транспорта
ГОСТ
Скачать ГОСТ в PDF или DOC бесплатно
Основная информация
Обозначение:
ГОСТ 31317.2-2006
Статус:
Заменен
Тип:
ГОСТ
Название русское:
Вибрация. Лабораторный метод оценки вибрации сидений транспортных средств. Часть 2. Сиденья железнодорожного транспорта
Название английское:
Vibration. Laboratory method for evaluating vehicle seat vibration. Part 2. Railway vehicle seats
Даты и сроки
Дата регистрации:
06-24-06
Дата издания:
04-24-08
Дата введения в действие:
07-01-08
Дата завершения срока действия:
12-01-25
Применение и описание
Область и условия применения:
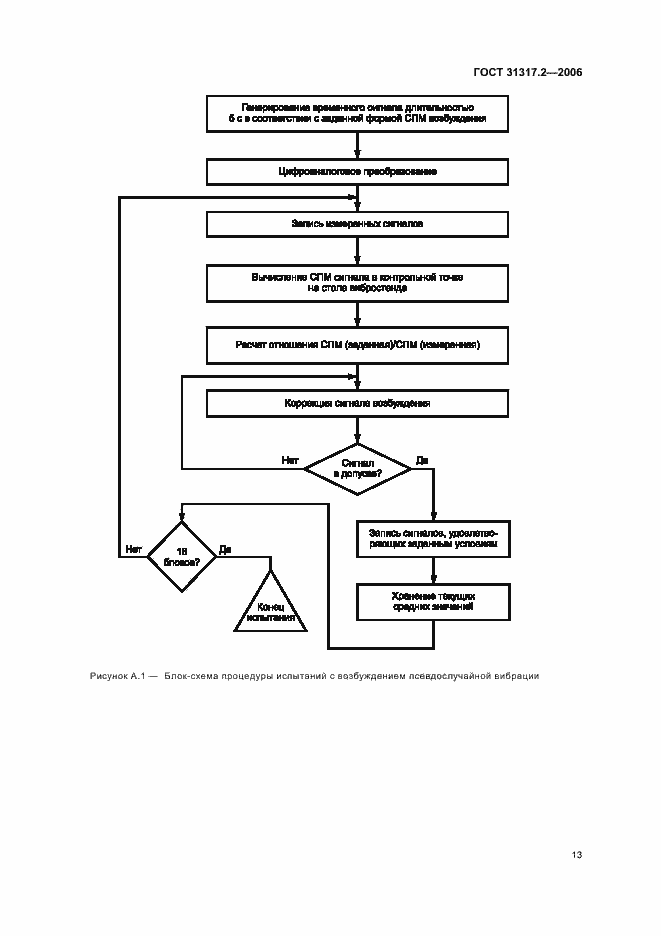
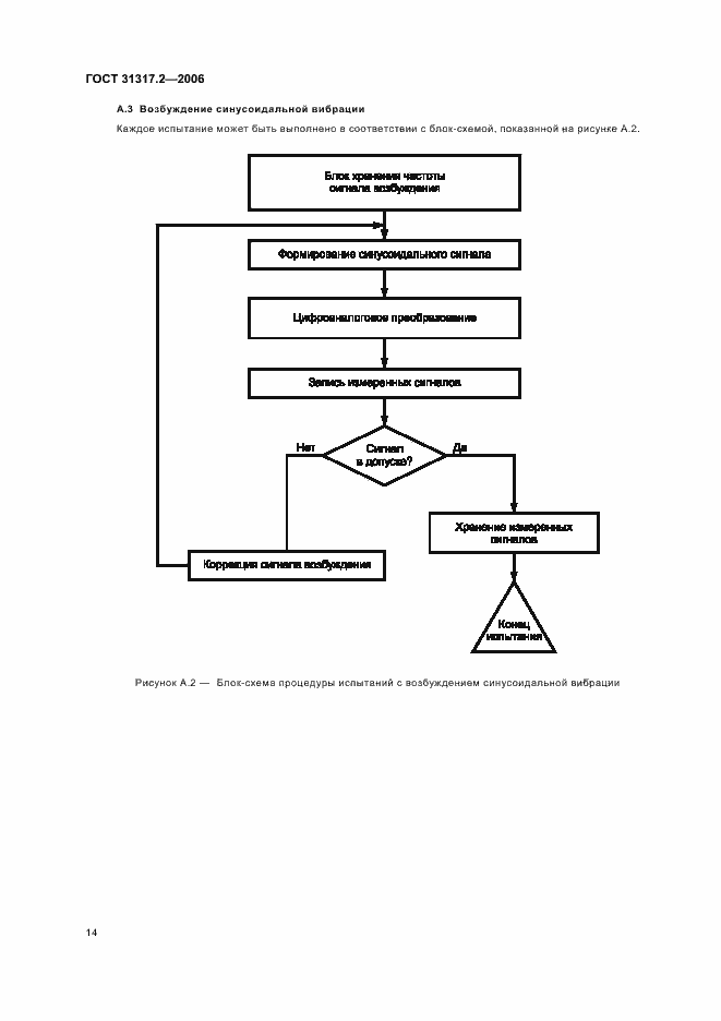
Настоящий стандарт, относящийся к стандартам безопасности типа С (ГОСТ 12.1.012), устанавливает: - требования к проведению лабораторных испытаний сидений, предназначенных для использования пассажирами и членами экипажа железнодорожных транспортных средств (локомотивов и прицепных вагонов), с целью получить частотные характеристики сидений, определяющие, каким образом вибрация передается через сиденье на пассажира или члена экипажа; - правила проверки применимости настоящего стандарта к испытанию сидений данного вида (выполнению условия линейности системы "сиденье - человек"). Испытания предполагают возбуждение поступательной трехкомпонентной вибрации в диапазоне частот от 0,5 до 50 Гц. Установлены требования к входному возбуждению, используемому в процессе испытаний
Связи и замены
Заменяющий:
ГОСТ ISO 10326-2-2024
Описание стандарта
ГОСТ 31317.2-2006 Вибрация. Лабораторный метод оценки вибрации сидений транспортных средств. Часть 2. Сиденья железнодорожного транспорта
Страницы стандарта



















