ГОСТы >
01.040.03 Услуги. Организация фирм, управление ими и качество. Администрация. Транспорт. Социология (Словари) >
ГОСТ Р 55.0.05-2016
ГОСТ Р 55.0.05-2016 Управление активами. Повышение безопасности и надежности активов. Требования
ГОСТ Р
Скачать ГОСТ в PDF или DOC бесплатно
Основная информация
Обозначение:
ГОСТ Р 55.0.05-2016
Статус:
Действует
Тип:
ГОСТ Р
Название русское:
Управление активами. Повышение безопасности и надежности активов. Требования
Название английское:
Asset management. Assets safety and reliability improvement. Requirements
Даты и сроки
Дата издания:
12-25-19
Дата введения в действие:
10-01-16
Дата завершения срока действия:
-
Применение и описание
Область и условия применения:
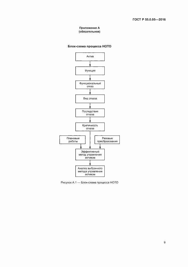
Настоящий стандарт устанавливает требования к порядку выбора метода управления активами на этапе эксплуатации. Требования настоящего стандарта распространяются на деятельность по планированию мероприятий, обеспечивающих выполнение активами их функций в заданном контексте
Связи и замены
Заменяющий:
-
Описание стандарта
ГОСТ Р 55.0.05-2016 Управление активами. Повышение безопасности и надежности активов. Требования
Страницы стандарта














