ГОСТ Р ИСО 9241-302-2012 Эргономика взаимодействия человек-система. Часть 302. Терминология для электронных видеодисплеев
ГОСТ Р ИСО
Скачать ГОСТ в PDF или DOC бесплатно
Основная информация
Обозначение:
ГОСТ Р ИСО 9241-302-2012
Статус:
Действует
Тип:
ГОСТ Р ИСО
Название русское:
Эргономика взаимодействия человек-система. Часть 302. Терминология для электронных видеодисплеев
Название английское:
Ergonomics of human-system interaction. Part 302. Terminology for electronic visual displays
Даты и сроки
Дата издания:
06-05-14
Дата введения в действие:
07-01-13
Дата завершения срока действия:
-
Применение и описание
Область и условия применения:
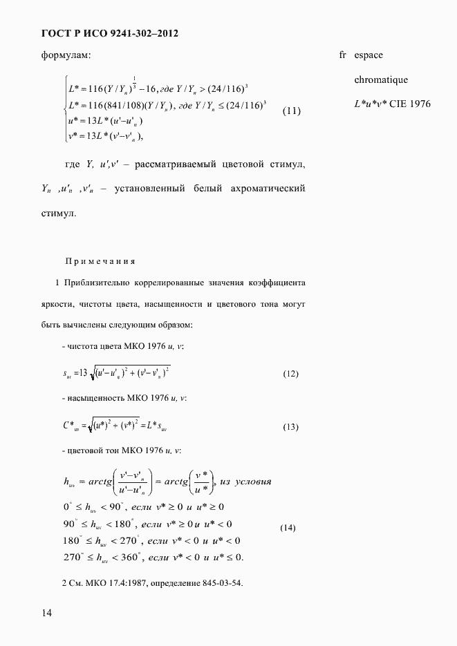
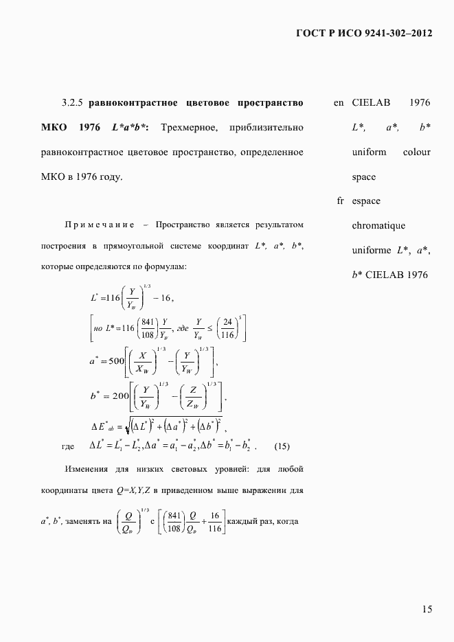
Настоящий стандарт устанавливает термины и определения понятий в области электронных видеодисплеев. Термины, установленные настоящим стандартом, рекомендуются для применения во всех видах документации и литературы в области электронных видеодисплеев, входящих в сферу действия работ по стандартизации и (или) использующих результаты этих работ
Связи и замены
Заменяющий:
-
Описание стандарта
ГОСТ Р ИСО 9241-302-2012 Эргономика взаимодействия человек-система. Часть 302. Терминология для электронных видеодисплеев
Страницы стандарта








































































































































