ГОСТ Р ИСО 11064-7-2016 Эргономическое проектирование центров управления. Часть 7. Принципы верификации и валидации
ГОСТ Р ИСО
Скачать ГОСТ в PDF или DOC бесплатно
Основная информация
Обозначение:
ГОСТ Р ИСО 11064-7-2016
Статус:
Действует
Тип:
ГОСТ Р ИСО
Название русское:
Эргономическое проектирование центров управления. Часть 7. Принципы верификации и валидации
Название английское:
Ergonomic design of control centers. Part 7. Principles for verification and validation
Даты и сроки
Дата издания:
08-20-19
Дата введения в действие:
12-01-17
Дата завершения срока действия:
-
Применение и описание
Область и условия применения:
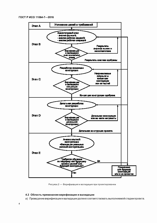
В настоящем стандарте установлены эргономические критерии проверки соответствия центров управления установленным требованиям. В стандарте приведены руководящие принципы, эргономические требования и рекомендации по проверке соответствия установленным требованиям элементов центров управления, т. е. аппаратных подсистем управления, помещений, рабочих станций, дисплеев и рабочей среды) Применение требований настоящего стандарта очень важно при выполнении инжиниринговых разработок, связанных с созданием или модернизацией центров управления. Проверка эргономических принципов на ранних этапах разработки проекта позволяет сократить время проектирования и внедрения проекта.)
Связи и замены
Заменяющий:
-
Взамен:
ГОСТ Р ИСО 11064-7-2010
Описание стандарта
ГОСТ Р ИСО 11064-7-2016 Эргономическое проектирование центров управления. Часть 7. Принципы верификации и валидации
Страницы стандарта


























