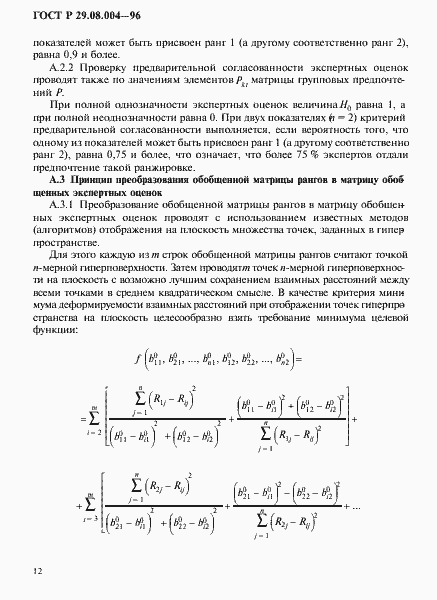
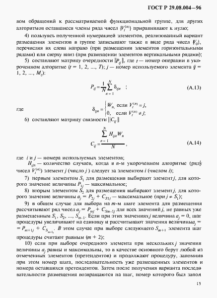
ГОСТ Р 29.08.004-96 Система стандартов эргономических требований и эргономического обеспечения. Рабочее место диспетчера служб управления воздушным движением. Методы оценки соответствия общим эргономическим требованиям
ГОСТ Р
Скачать ГОСТ в PDF или DOC бесплатно
Основная информация
Обозначение:
ГОСТ Р 29.08.004-96
Статус:
Действует
Тип:
ГОСТ Р
Название русское:
Система стандартов эргономических требований и эргономического обеспечения. Рабочее место диспетчера служб управления воздушным движением. Методы оценки соответствия общим эргономическим требованиям
Название английское:
System of ergonomic requirements and ergonomic assurance standards. Air traffic control service operator`s workplace. Ergonomic requirements correspondence evalution methods
Даты и сроки
Дата издания:
01-27-97
Дата введения в действие:
01-01-98
Дата завершения срока действия:
-
Применение и описание
Область и условия применения:
Настоящий стандарт устанавливает требования к методам измерения и оценки соответствия параметров вновь создаваемого, модернизируемого и находящегося в эксплуатации рабочего места диспетчера службы управления воздушным движением общим эргономическим требованиям, в том числе требованиям к факторам внешней среды на рабочем месте. Стандарт применяют также для оценки рабочих мест в составе диспетчерских тренажеров
Связи и замены
Заменяющий:
-
Описание стандарта
ГОСТ Р 29.08.004-96 Система стандартов эргономических требований и эргономического обеспечения. Рабочее место диспетчера служб управления воздушным движением. Методы оценки соответствия общим эргономическим требованиям
Страницы стандарта






















