ГОСТ 34332.3-2021 Безопасность функциональная систем, связанных с безопасностью зданий и сооружений. Часть 3. Требования к системам
ГОСТ
Скачать ГОСТ в PDF или DOC бесплатно
Основная информация
Обозначение:
ГОСТ 34332.3-2021
Статус:
Действует
Тип:
ГОСТ
Название русское:
Безопасность функциональная систем, связанных с безопасностью зданий и сооружений. Часть 3. Требования к системам
Название английское:
Functional safety of building/construction safety-related systems. Part 3. Requirements for systems
Даты и сроки
Дата регистрации:
04-30-21
Дата издания:
06-15-21
Дата введения в действие:
01-01-22
Дата завершения срока действия:
-
Применение и описание
Область и условия применения:
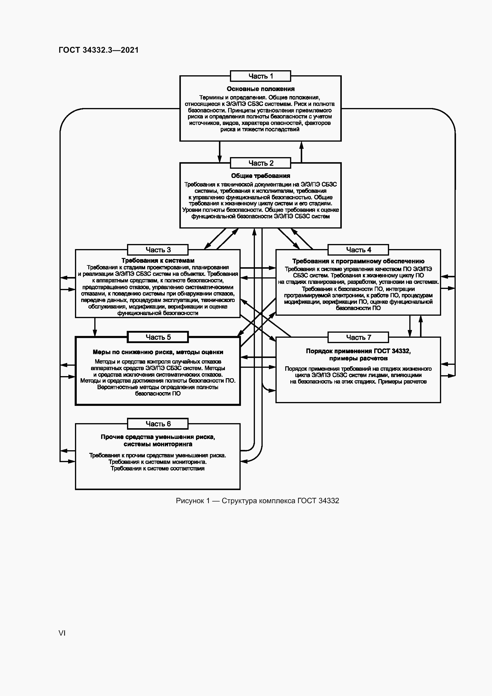
Настоящий стандарт устанавливает: - требования к функциональной безопасности электрических, электронных, программируемых электронных (Э/Э/ПЭ), связанных с безопасностью зданий и сооружений (СБЗС) систем (Э/Э/ПЭ СБЗС систем), и их аппаратных средств (АС) на стадиях проектирования, планирования и реализации Э/Э/ПЭ СБЗС систем. - требования к действиям и процедурам, которые должны быть выполнены на этих стадиях для обеспечения функциональной безопасности Э/Э/ПЭ СБЗС систем, а также оценки и подтверждения соответствия на стадиях их жизненного цикла (ЖЦ), за исключением требований к программному обеспечению (ПО), которые установлены в ГОСТ 34332.4. - минимальный состав информации, необходимой для установки, ввода в эксплуатацию и подтверждения соответствия Э/Э/ПЭ СБЗС систем требованиям безопасности. Настоящий стандарт распространяется на Э/Э/ПЭ СБЗС системы, включая комплексные системы безопасности (КСБ), устанавливаемые или установленные во вновь возводимых или реконструируемых зданиях и сооружениях (именуемых также в настоящем стандарте объектами) всех отраслей экономики независимо от форм собственности и ведомственной принадлежности, включая жилые, общественные и производственные здания и сооружения, в том числе на Э/Э/ПЭ СБЗС системы объектов инфраструктуры перерабатывающей промышленности, энергетики, транспорта, включая линейные объекты, гидротехнических и мелиоративных сооружений, для обеспечения их безопасности и антитеррористической защищенности.. Настоящий стандарт применяют совместно с ГОСТ 34332.1, ГОСТ 34332.2, ГОСТ 34332.4 и ГОСТ 34332.5
Связи и замены
Заменяющий:
-
Описание стандарта
ГОСТ 34332.3-2021 Безопасность функциональная систем, связанных с безопасностью зданий и сооружений. Часть 3. Требования к системам
Страницы стандарта











































































Приложение №1: Поправка к ГОСТ 34332.3-2021 Обозначение: Поправка к ГОСТ 34332.3-2021 Дата введения в действие: 20.04.2022
