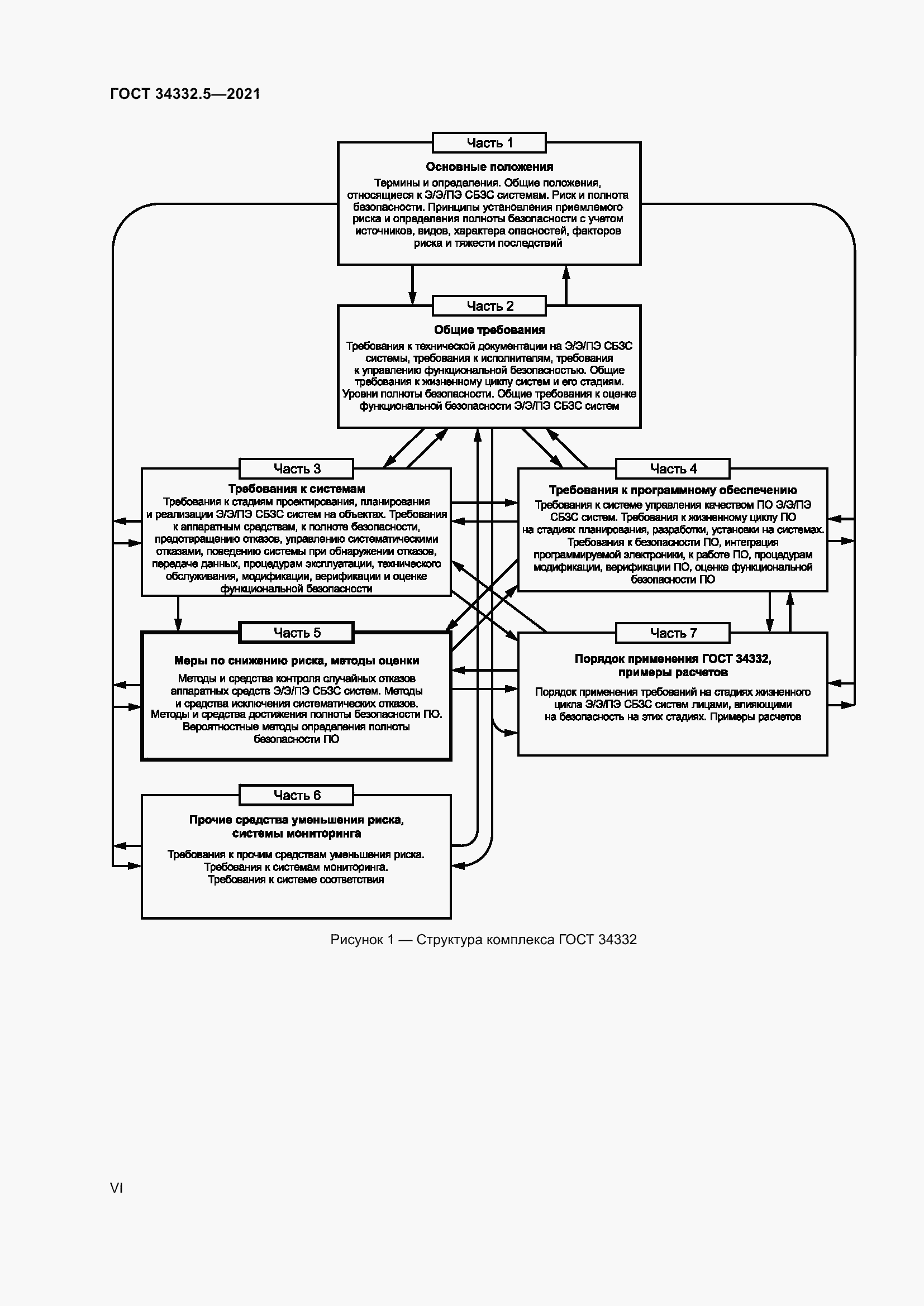
ГОСТ 34332.5-2021 Безопасность функциональная систем, связанных с безопасностью зданий и сооружений. Часть 5. Меры по снижению риска, методы оценки
ГОСТ
Скачать ГОСТ в PDF или DOC бесплатно
Основная информация
Обозначение:
ГОСТ 34332.5-2021
Статус:
Действует
Тип:
ГОСТ
Название русское:
Безопасность функциональная систем, связанных с безопасностью зданий и сооружений. Часть 5. Меры по снижению риска, методы оценки
Название английское:
Functional safety of building/construction safety-related systems. Part 5. Measures for risk reduction, methods of assessment
Даты и сроки
Дата регистрации:
04-30-21
Дата издания:
06-22-21
Дата введения в действие:
01-01-22
Дата завершения срока действия:
-
Применение и описание
Область и условия применения:
Настоящий стандарт: - применяется к электрическим, электронным, программируемым электронным (Э/Э/ПЭ), связанным с безопасностью зданий и сооружений (СБЗС) системам и подсистемам (Э/Э/ПЭ СБЗС системы и подсистемы), их аппаратным средствам (АС) и программному обеспечению (ПО), установленным на объектах (зданиях и сооружениях) и являющихся их неотъемлемой частью. - применяется к Э/Э/ПЭ системам, подсистемам и средствам промышленного производства, которые используют в качестве комплектующих технических средств при проектировании и реализации Э/Э/ПЭ СБЗС систем на объекте. - охватывает полный жизненный цикл (ЖЦ) Э/Э/ПЭ СБЗС систем, начиная с общей концепции, включая проектирование, реализацию, эксплуатацию и техническое обслуживание систем вплоть до вывода их из эксплуатации и утилизации
Связи и замены
Заменяющий:
-
Описание стандарта
ГОСТ 34332.5-2021 Безопасность функциональная систем, связанных с безопасностью зданий и сооружений. Часть 5. Меры по снижению риска, методы оценки
Страницы стандарта












































































































Приложение №1: Поправка к ГОСТ 34332.5-2021 Обозначение: Поправка к ГОСТ 34332.5-2021 Дата введения в действие: 20.04.2022

Приложение №2: Поправка к ГОСТ 34332.5-2021 Обозначение: Поправка к ГОСТ 34332.5-2021 Дата введения в действие: 28.07.2023
