ГОСТы >
13.220.40 Воспламеняемость, поведение материалов и продуктов при горении >
ГОСТ IEC 60754-3-2021
ГОСТ IEC 60754-3-2021 Испытания материалов конструкции кабелей при горении. Часть 3. Определение низкого уровня содержания галогенов с применением ионной хроматографии
ГОСТ МЭК
Скачать ГОСТ в PDF или DOC бесплатно
Основная информация
Обозначение:
ГОСТ IEC 60754-3-2021
Статус:
Действует
Тип:
ГОСТ МЭК
Название русское:
Испытания материалов конструкции кабелей при горении. Часть 3. Определение низкого уровня содержания галогенов с применением ионной хроматографии
Название английское:
Test on gases evolved during combustion of materials from cables. Part 3. Measurement of low level of halogen content by ion chromatography
Даты и сроки
Дата регистрации:
04-30-21
Дата издания:
09-14-21
Дата введения в действие:
01-01-22
Дата завершения срока действия:
-
Применение и описание
Область и условия применения:
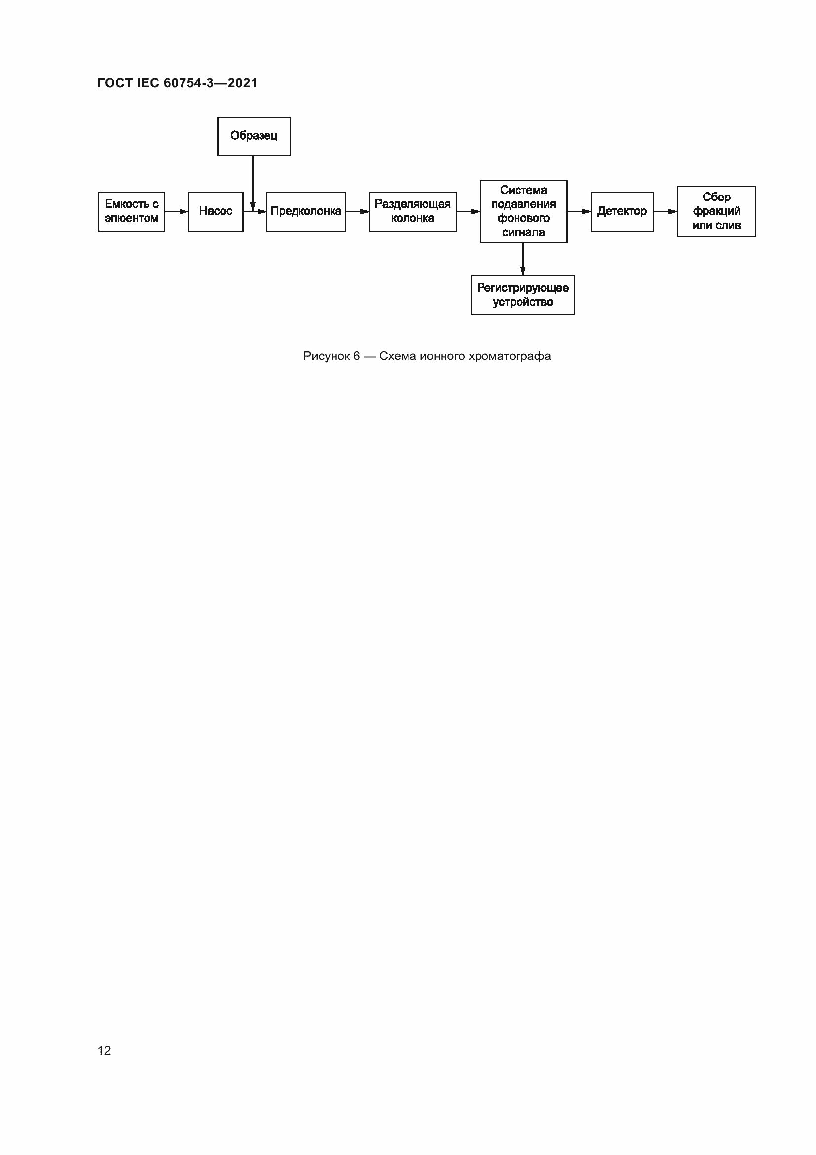
Настоящий стандарт устанавливает метод определения уровня галогенов, выделяемых при горении материалов конструкции электрических и оптических кабелей, и состав применяемого оборудования. Метод, приведенный в настоящем стандарте, используют при измерении содержания хлора (Cl), брома (Br), фтора (F) и йода (I) с использованием аналити-ческого метода ионной хроматографии для анализа водного раствора газов, выделяемых при горении. Процедура нагрева (горения), приведенная в настоящем стандарте, анало-гична IEC 60754-2. Данный метод используют для материалов с индивидуальным содержанием галогенов, не превышающим 10 мг/г. Метод, приведенный в настоящем стандарте, используют при испытании отдельных компонентов, применяемых в конструкции кабеля. Использование настоящего метода позволяет осуществить проверку соответствующих требова-ний для отдельных элементов или объединенных элементов конструкции кабеля, указанных в технических условиях на кабели конкретных марок
Связи и замены
Заменяющий:
-
Описание стандарта
ГОСТ IEC 60754-3-2021 Испытания материалов конструкции кабелей при горении. Часть 3. Определение низкого уровня содержания галогенов с применением ионной хроматографии
Страницы стандарта

























Приложение №1: Поправка к ГОСТ IEC 60754-3-2021 Обозначение: Поправка к ГОСТ IEC 60754-3-2021 Дата введения в действие: 20.04.2022
