ГОСТ 25645.214-85 Безопасность радиационная экипажа космического аппарата в космическом полете. Модель обобщенного радиобиологического эффекта
ГОСТ
Скачать ГОСТ в PDF или DOC бесплатно
Основная информация
Обозначение:
ГОСТ 25645.214-85
Статус:
Действует
Тип:
ГОСТ
Название русское:
Безопасность радиационная экипажа космического аппарата в космическом полете. Модель обобщенного радиобиологического эффекта
Название английское:
Space crew radiation safety during space flight. Model of generalized radiobiological effect
Даты и сроки
Дата издания:
03-06-86
Дата введения в действие:
01-01-87
Дата завершения срока действия:
-
Применение и описание
Область и условия применения:
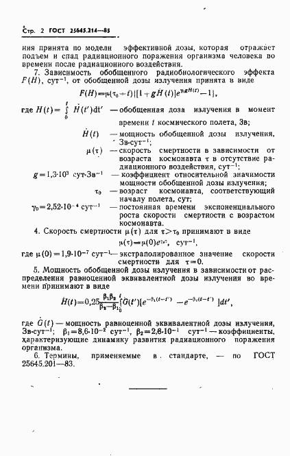
Настоящий стандарт устанавливает математическую модель обобщенного радиобиологического эффекта в зависимости от распределения во времени равноценной эквивалентной дозы излучения, предназначенную для определения радиационного риска при оценке и обеспечении радиационной безопасности экипажа космического аппарата в космическом полете с целью выполнения требований
Связи и замены
Заменяющий:
-
Описание стандарта
ГОСТ 25645.214-85 Безопасность радиационная экипажа космического аппарата в космическом полете. Модель обобщенного радиобиологического эффекта
Страницы стандарта



