ГОСТ 26319-2020 Грузы опасные. Упаковка
ГОСТ
Скачать ГОСТ в PDF или DOC бесплатно
Основная информация
Обозначение:
ГОСТ 26319-2020
Статус:
Действует
Тип:
ГОСТ
Название русское:
Грузы опасные. Упаковка
Название английское:
Dangerous goods. Packaging
Даты и сроки
Дата регистрации:
10-30-20
Дата издания:
12-01-20
Дата введения в действие:
02-01-21
Дата завершения срока действия:
-
Применение и описание
Область и условия применения:
Настоящий стандарт устанавливает общие требования, предъявляемые к видам, основным параметрам и испытаниям тары, предназначенной для транспортирования опасных грузов всеми видами транспорта. Стандарт распространяется на упаковку с опасным грузом массой нетто не более 400 кг и вместимостью не более 450 л. Требования настоящего стандарта не распространяются на тару для опасных грузов классов 2, 7, 6.2 и сосуды под давлением. Требования настоящего стандарта должны применяться при разработке нормативной и технической документации на тару для конкретных видов опасных грузов и упаковку опасных грузов, а также правил транспортирования опасных грузов. Настоящий стандарт соответствует требованиям рекомендаций ООН по перевозке опасных грузов [1] и международных правил перевозки опасных грузов [2] - [4]
Связи и замены
Заменяющий:
-
Взамен:
ГОСТ 26319-84
Описание стандарта
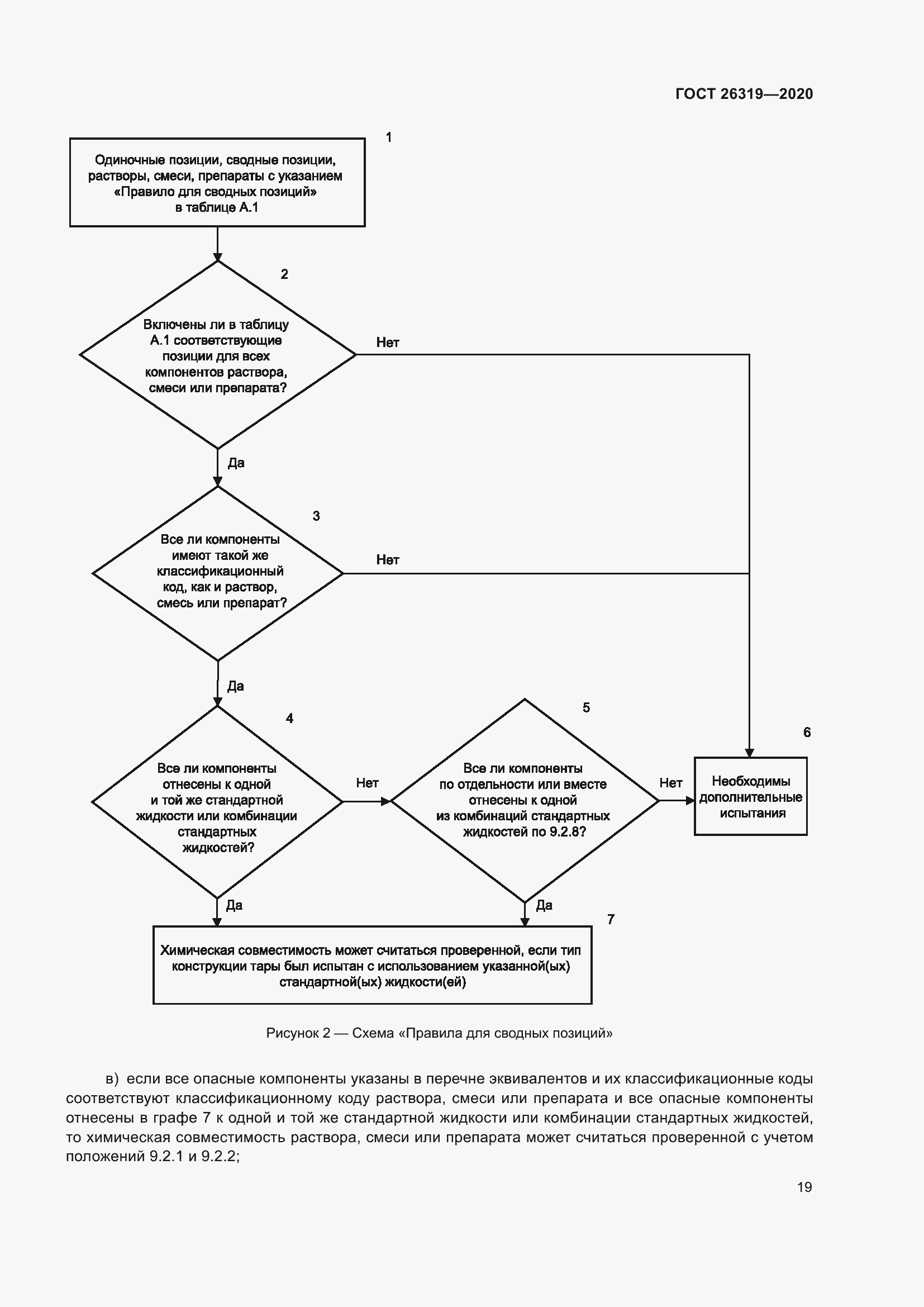
ГОСТ 26319-2020 Грузы опасные. Упаковка
Страницы стандарта































































Приложение №1: Поправка к ГОСТ 26319-2020 Обозначение: Поправка к ГОСТ 26319-2020 Дата введения в действие: 13.07.2023

Приложение №2: Поправка к ГОСТ 26319-2020 Обозначение: Поправка к ГОСТ 26319-2020 Дата введения в действие: 22.04.2025

Приложение №2: Поправка к ГОСТ 26319-2020 Обозначение: Поправка к ГОСТ 26319-2020 Дата введения в действие: 22.04.2025
