ГОСТ Р 53662-2009 Система менеджмента безопасности цепи поставок. Наилучшие методы обеспечения безопасности цепи поставок. Оценки и планы
ГОСТ Р
Скачать ГОСТ в PDF или DOC бесплатно
Основная информация
Обозначение:
ГОСТ Р 53662-2009
Статус:
Заменен
Тип:
ГОСТ Р
Название русское:
Система менеджмента безопасности цепи поставок. Наилучшие методы обеспечения безопасности цепи поставок. Оценки и планы
Название английское:
Security management systems for the supply chain. Best practices for implementing supply chain security. Assessments and plans
Даты и сроки
Дата издания:
12-06-19
Дата введения в действие:
07-01-10
Дата завершения срока действия:
07-01-20
Применение и описание
Область и условия применения:
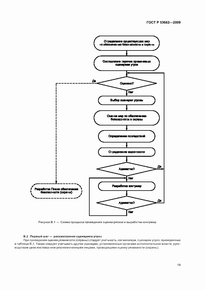
В настоящем стандарте приведены рекомендации и требования для организаций - участников цепи поставок по: - разработке и внедрению процессов обеспечения безопасности и охраны цепи поставок; - документированному установлению минимального уровня охраны для всей цепи поставок или ее части; - содействию в достижении соответствия критериям, предъявляемым к Уполномоченному экономическому оператору, сформулированным в Рамочных стандартах безопасности и облегчения мировой торговли Всемирной таможенной организации, и существующим законодательным и нормативным актам, регламентирующим обеспечение безопасности и охраны цепи поставок. В дополнение настоящий стандарт устанавливает требования к документации, по которой возможно проводить оценку соответствия. Организация, принявшая на себя ответственность по настоящему стандарту, должна: - определить участки цепи поставок, на которых организация будет обеспечивать безопасность и охрану; - провести там оценку уязвимости (охраны) и разработать адекватные контрмеры; - разработать и внедрить План обеспечения безопасности (охраны) цепи поставок;подготовить персонал, ответственный за охрану (службы охраны), в соответствии с его должностными обязанностями
Связи и замены
Заменяющий:
ГОСТ Р ИСО 28001-2019
Описание стандарта
ГОСТ Р 53662-2009 Система менеджмента безопасности цепи поставок. Наилучшие методы обеспечения безопасности цепи поставок. Оценки и планы
Страницы стандарта



























