ГОСТ Р 57880-2017 Система защиты от фальсификаций и контрафакта. Электронные изделия. Предотвращение получения, методы обнаружения, сокращение рисков применения и решения по использованию фальсифицированной и контрафактной продукции
ГОСТ Р
Скачать ГОСТ в PDF или DOC бесплатно
Основная информация
Обозначение:
ГОСТ Р 57880-2017
Статус:
Действует
Тип:
ГОСТ Р
Название русское:
Система защиты от фальсификаций и контрафакта. Электронные изделия. Предотвращение получения, методы обнаружения, сокращение рисков применения и решения по использованию фальсифицированной и контрафактной продукции
Название английское:
The system of protection against fraud and counterfeiting. Electronic Parts. Avoidance, detection, mitigation and disposition of fraudulent/counterfeit parts
Даты и сроки
Дата издания:
11-29-19
Дата введения в действие:
07-01-18
Дата завершения срока действия:
-
Применение и описание
Область и условия применения:
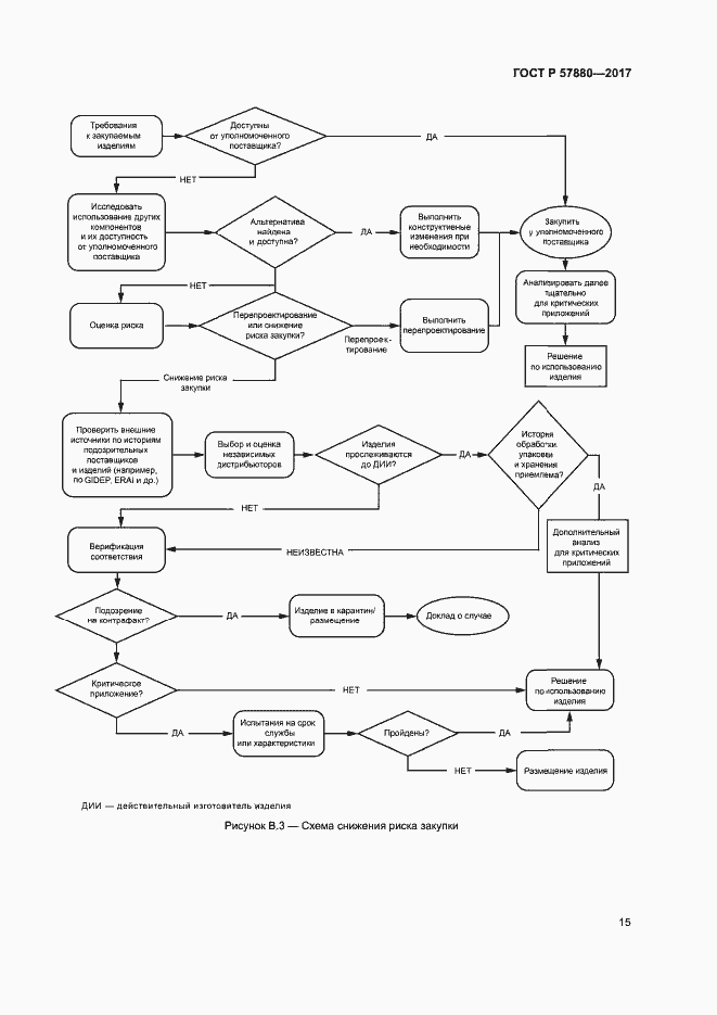
Настоящий стандарт устанавливает требования к организационным мерам, направленным на: a) максимизацию применения аутентичных изделий; b) закупку изделий из надежных источников; c) обеспечение аутентичности и соответствия закупленных изделий; d) управление сомнительными или подтвержденными как фальсифицированные/контрафактные ЭЭЭ (электронными, электрическими, электромеханическими) изделиями; e) предоставление отчетов о выявленных фальсифицированных/ контрафактных ЭЭЭ изделиях другим потенциальным пользователям и уполномоченным организациям; f) оценку, снижение рисков, контроль и представление отчетов об изделиях, которые были использованы, восстановлены, отремонтированы, но представлены как новая продукция
Связи и замены
Заменяющий:
-
Описание стандарта
ГОСТ Р 57880-2017 Система защиты от фальсификаций и контрафакта. Электронные изделия. Предотвращение получения, методы обнаружения, сокращение рисков применения и решения по использованию фальсифицированной и контрафактной продукции
Страницы стандарта












































