ГОСТ Р 58403-2019 Системы беспроводные объектовые охранной сигнализации. Классификация. Общие положения
ГОСТ Р
Скачать ГОСТ в PDF или DOC бесплатно
Основная информация
Обозначение:
ГОСТ Р 58403-2019
Статус:
Действует
Тип:
ГОСТ Р
Название русское:
Системы беспроводные объектовые охранной сигнализации. Классификация. Общие положения
Название английское:
Alarm security wireless systems for object security. Classification. General
Даты и сроки
Дата издания:
05-15-19
Дата введения в действие:
05-01-19
Дата завершения срока действия:
-
Применение и описание
Область и условия применения:
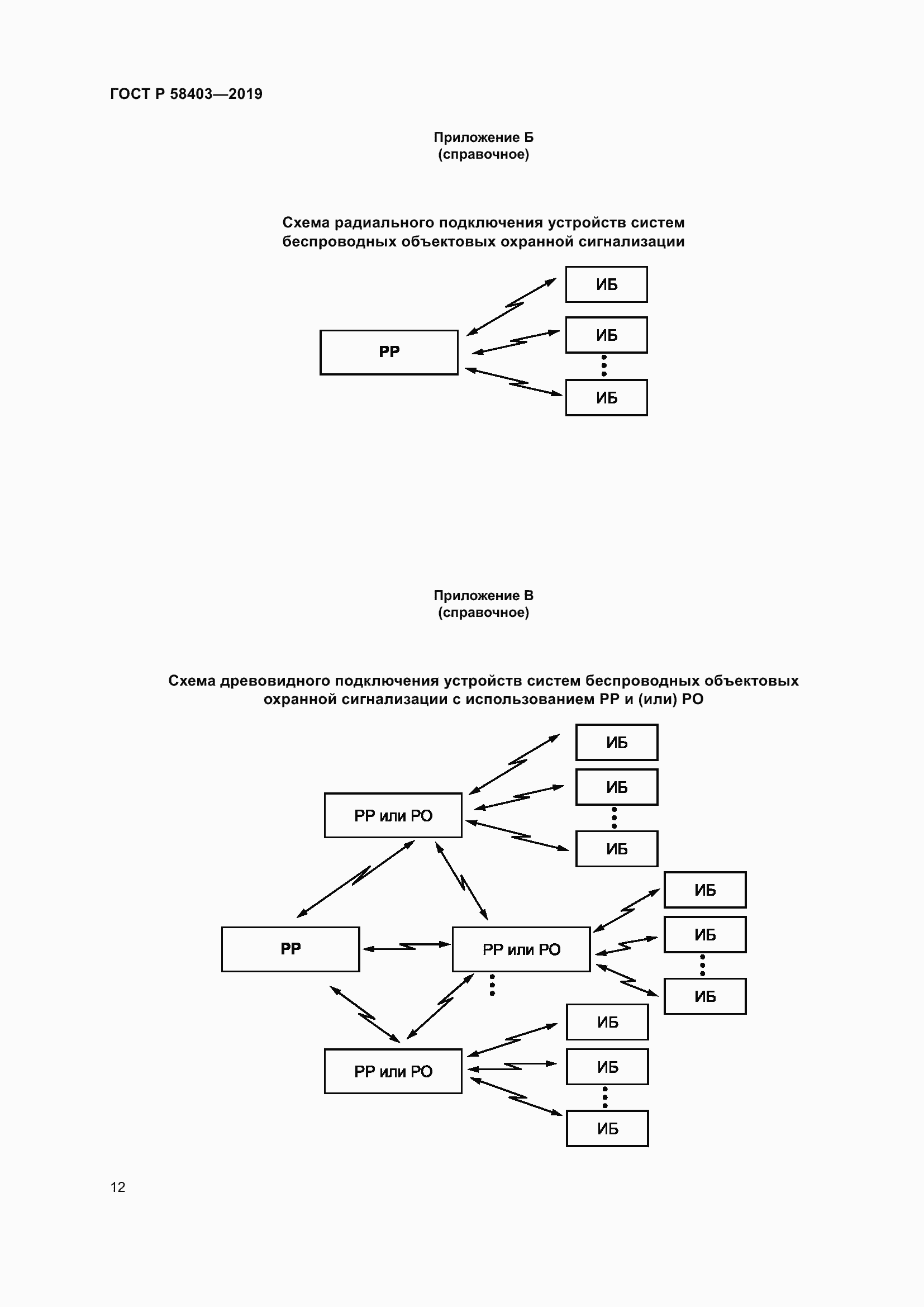
Настоящий стандарт распространяется на разрабатываемые и модернизируемые беспроводные объектовые системы охранной (тревожной) сигнализации, предназначенные для их использования в составе систем тревожной сигнализации по ГОСТ 31817.1.1, систем централизованного наблюдения по ГОСТ Р 56102.1, а также для использования в качестве систем локальной охраны. Настоящий стандарт устанавливает: - основные термины и определения для использования при разработке, промышленном производстве, поставке потребителям и практическом применении беспроводных объектовых систем охранной (тревожной) сигнализации, нормативно-технических и методических документов в области охраны и обеспечения безопасности объектов и имущества; - единую классификацию и условные обозначения устройств в составе беспроводных объектовых систем охранной (тревожной) сигнализации; - общие положения, определяющие функциональный состав и назначение устройств беспроводных объектовых систем охранной (тревожной) сигнализации. Стандарт не распространяется на системы тревожной сигнализации, применяемые в системах специального назначения и системах физической защиты ядерно-опасных и других особо важных объектов
Связи и замены
Заменяющий:
-
Описание стандарта
ГОСТ Р 58403-2019 Системы беспроводные объектовые охранной сигнализации. Классификация. Общие положения
Страницы стандарта















