ГОСТ 12.4.299-2015 Система стандартов безопасности труда. Cредства индивидуальной защиты органов дыхания. Рекомендации по выбору, применению и техническому обслуживанию
ГОСТ
Скачать ГОСТ в PDF или DOC бесплатно
Основная информация
Обозначение:
ГОСТ 12.4.299-2015
Статус:
Действует
Тип:
ГОСТ
Название русское:
Система стандартов безопасности труда. Cредства индивидуальной защиты органов дыхания. Рекомендации по выбору, применению и техническому обслуживанию
Название английское:
Occupational safety standards. Respiratory system protective devices. Recommendations for selection, use and maintenance
Даты и сроки
Дата регистрации:
06-18-15
Дата издания:
09-30-19
Дата введения в действие:
06-01-16
Дата завершения срока действия:
-
Применение и описание
Область и условия применения:
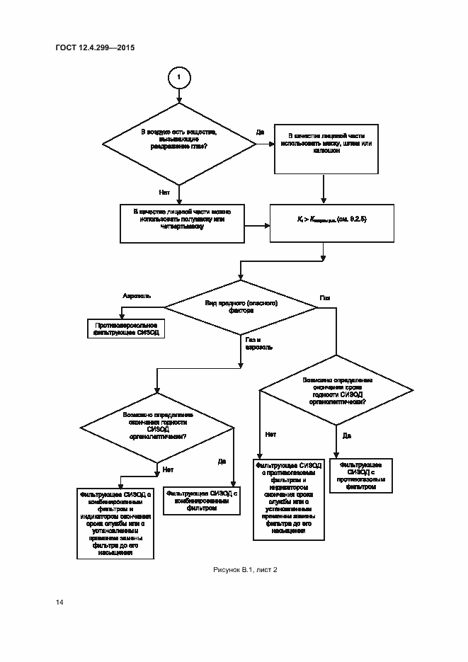
Настоящий стандарт распространяется на средства индивидуальной защиты органов дыхания, предназначенные для применения в производственной сфере, и устанавливает рекомендации по их выбору и использованию. Настоящий стандарт может быть применен в качестве руководства по разработке и внедрению программы респираторной защиты на промышленных предприятиях и в других организациях, где используют СИЗОД. Настоящий стандарт не распространяется на СИЗОД: - военного назначения; - для защиты населения в чрезвычайных ситуациях природного и техногенного характера, за исключением аварий в производственной сфере; - для эвакуации при пожарах; - специально разработанные для подразделений пожарной охраны и обеспечивающих ликвидацию последствий чрезвычайных ситуаций природного и техногенного характера; - специально разработанные для эвакуации людей из зоны, зараженной отравляющими, бактериальными и радиоактивными веществами; - специально разработанные для использования в авиационной, космической технике и при подводных работах; - специально разработанные для использования в медицинских целях и в микробиологии; - используемые в качестве образцов при проведении выставок и торговых ярмарок
Связи и замены
Заменяющий:
-
Изменения и переиздания
Список изменений:
№0 от (рег. ) «Дата введения перенесена»
Описание стандарта
ГОСТ 12.4.299-2015 Система стандартов безопасности труда. Cредства индивидуальной защиты органов дыхания. Рекомендации по выбору, применению и техническому обслуживанию
Страницы стандарта



























Приложение №1: Поправка к ГОСТ 12.4.299-2015 Обозначение: Поправка к ГОСТ 12.4.299-2015 Дата введения в действие: 30.06.2016
