ГОСТы >
01.040.01 Общие положения. Терминология. Стандартизация. Документация (Словари) >
ГОСТ Р 54089-2018
ГОСТ Р 54089-2018 Интегрированная логистическая поддержка. Электронное дело изделия. Основные положения и общие требования
ГОСТ Р
Скачать ГОСТ в PDF или DOC бесплатно
Основная информация
Обозначение:
ГОСТ Р 54089-2018
Статус:
Действует
Тип:
ГОСТ Р
Название русское:
Интегрированная логистическая поддержка. Электронное дело изделия. Основные положения и общие требования
Название английское:
Integrated logistic support. Product electronic dossier. General provisions and general requirements
Даты и сроки
Дата издания:
03-13-18
Дата введения в действие:
07-01-18
Дата завершения срока действия:
-
Применение и описание
Область и условия применения:
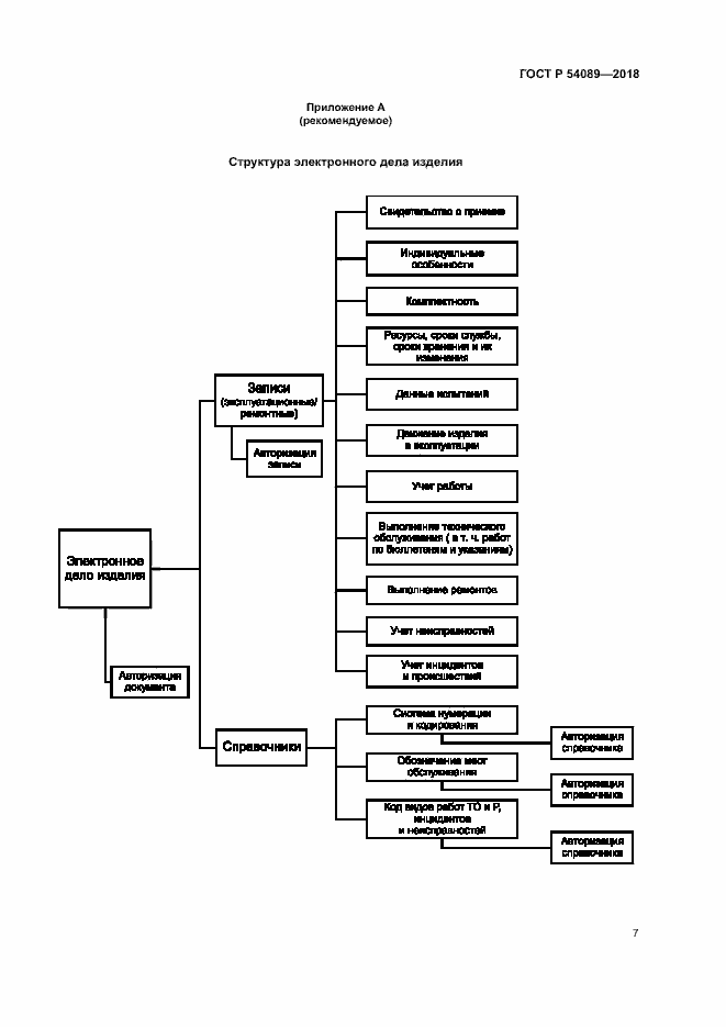
Настоящий стандарт распространяется на промышленные изделия и устанавливает основные положения и общие требования к созданию и ведению электронного дела экземпляра изделия в рамках информационной поддержки его жизненного цикла
Связи и замены
Заменяющий:
-
Взамен:
ГОСТ Р 54089-2010
Описание стандарта
ГОСТ Р 54089-2018 Интегрированная логистическая поддержка. Электронное дело изделия. Основные положения и общие требования
Страницы стандарта














