ГОСТ 8.518-84 Государственная система обеспечения единства измерений. Ферритометры для сталей аустенитного класса. Методика поверки
ГОСТ
Скачать ГОСТ в PDF или DOC бесплатно
Основная информация
Обозначение:
ГОСТ 8.518-84
Статус:
Заменен
Тип:
ГОСТ
Название русское:
Государственная система обеспечения единства измерений. Ферритометры для сталей аустенитного класса. Методика поверки
Название английское:
State system for ensuring the uniformity of measurements. Ferritometers for austenite steel. Methods of verification
Даты и сроки
Дата издания:
03-13-85
Дата введения в действие:
01-01-86
Дата завершения срока действия:
01-01-12
Применение и описание
Область и условия применения:
Настоящий стандарт распространяется на магнитные ферритометры по ГОСТ 26364-84 и устанавливает методику их первичной и периодической поверок
Связи и замены
Заменяющий:
ГОСТ 8.518-2010
Описание стандарта
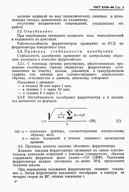
ГОСТ 8.518-84 Государственная система обеспечения единства измерений. Ферритометры для сталей аустенитного класса. Методика поверки
Страницы стандарта










