ГОСТ 30324.0.4-2002 Изделия медицинские электрические. Часть 1. Общие требования безопасности. 4. Требования безопасности к программируемым медицинским электронным системам
ГОСТ
Скачать ГОСТ в PDF или DOC бесплатно
Основная информация
Обозначение:
ГОСТ 30324.0.4-2002
Статус:
Действует
Тип:
ГОСТ
Название русское:
Изделия медицинские электрические. Часть 1. Общие требования безопасности. 4. Требования безопасности к программируемым медицинским электронным системам
Название английское:
Medical electrical equipment. Part 1. General requirements for safety. 4. Safety requirements for programmable medical electrical systems
Даты и сроки
Дата регистрации:
11-06-02
Дата издания:
03-03-15
Дата введения в действие:
01-01-15
Дата завершения срока действия:
-
Применение и описание
Область и условия применения:
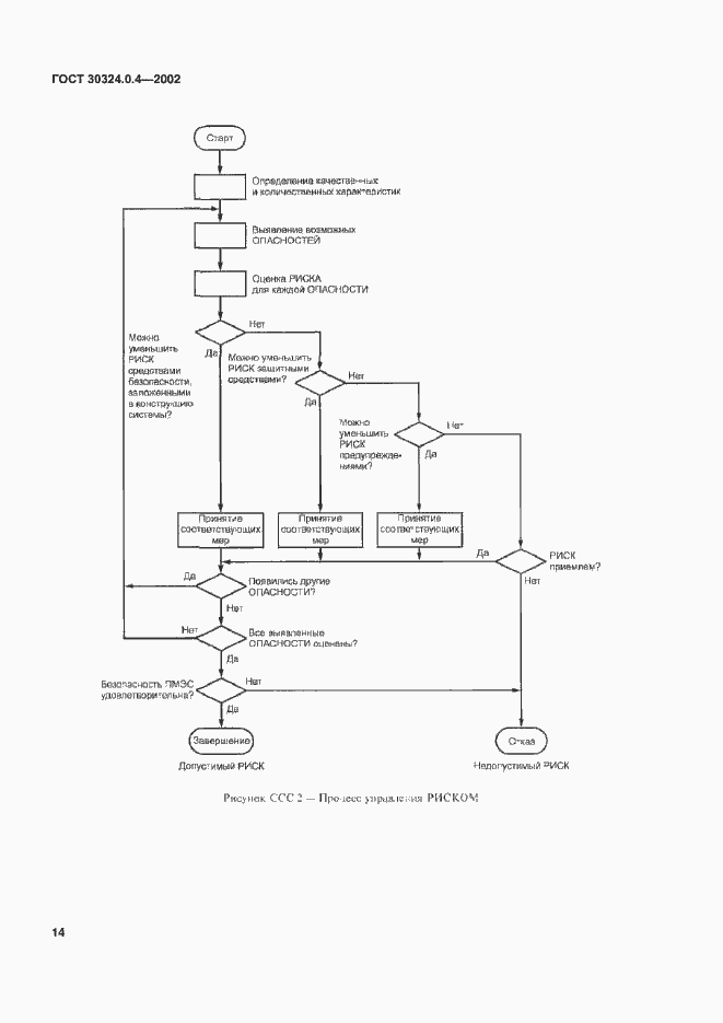
Настоящий дополнительный стандарт устанавливает требования безопасности изделий медицинских электрических и медицинских электрических систем, включающих программируемые электронные подсистемы. Требования настоящего стандарта являются обязательными
Связи и замены
Заменяющий:
-
Изменения и переиздания
Список изменений:
№0 от (рег. ) «Дата введения перенесена»
Описание стандарта
ГОСТ 30324.0.4-2002 Изделия медицинские электрические. Часть 1. Общие требования безопасности. 4. Требования безопасности к программируемым медицинским электронным системам
Страницы стандарта




























Приложение №1: Поправка к ГОСТ 30324.0.4-2002 Обозначение: Поправка к ГОСТ 30324.0.4-2002 Дата введения в действие: 23.10.2018
