ГОСТ Р ИСО 15223-2-2013 Изделия медицинские. Cимволы, применяемые при маркировании на медицинских изделиях, этикетках и в сопроводительной документации. Часть 2. Разработка, выбор и валидация символов
ГОСТ Р ИСО
Скачать ГОСТ в PDF или DOC бесплатно
Основная информация
Обозначение:
ГОСТ Р ИСО 15223-2-2013
Статус:
Действует
Тип:
ГОСТ Р ИСО
Название русское:
Изделия медицинские. Cимволы, применяемые при маркировании на медицинских изделиях, этикетках и в сопроводительной документации. Часть 2. Разработка, выбор и валидация символов
Название английское:
Medical devices. Symbols to be used with medical device labels, labelling, and information to be supplied. Part 2. Symbol development, selection and validation
Даты и сроки
Дата издания:
04-01-14
Дата введения в действие:
01-01-15
Дата завершения срока действия:
-
Применение и описание
Область и условия применения:
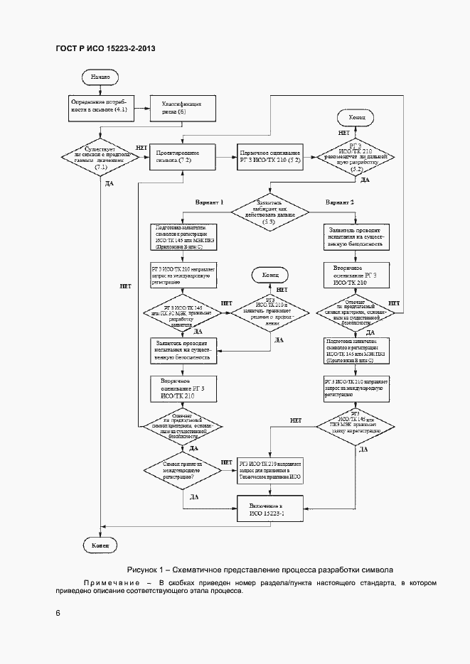
Настоящий стандарт устанавливает процесс разработки, отбора и валидации символов, включаемых в ИСО 15223-1. Целью настоящего стандарта является обеспечение того, чтобы символы, включенные в ИСО 15223-1, могли быть легко понятны целевой группе. Если процесс валидации символов, описанный в настоящем стандарте, был выполнен, то остаточные риски, связанные с эксплуатационной пригодностью символов медицинского изделия, считаются приемлемыми, если не существуют объективные доказательства обратного. Настоящий стандарт не ограничивается символами, предназначенными для нормативных требований или нормативных руководящих принципов, касающихся маркировки
Связи и замены
Заменяющий:
-
Описание стандарта
ГОСТ Р ИСО 15223-2-2013 Изделия медицинские. Cимволы, применяемые при маркировании на медицинских изделиях, этикетках и в сопроводительной документации. Часть 2. Разработка, выбор и валидация символов
Страницы стандарта






















Приложение №1: Поправка к ГОСТ Р ИСО 15223-2-2013 Обозначение: Поправка к ГОСТ Р ИСО 15223-2-2013 Дата введения в действие: 23.05.2023
