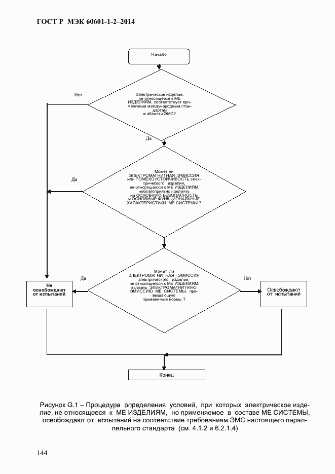
ГОСТ Р МЭК 60601-1-2-2014 Изделия медицинские электрические. Часть 1-2. Общие требования безопасности с учетом основных функциональных характеристик. Параллельный стандарт. Электромагнитная совместимость. Требования и испытания
ГОСТ Р МЭК
Скачать ГОСТ в PDF или DOC бесплатно
Основная информация
Обозначение:
ГОСТ Р МЭК 60601-1-2-2014
Статус:
Отменен
Тип:
ГОСТ Р МЭК
Название русское:
Изделия медицинские электрические. Часть 1-2. Общие требования безопасности с учетом основных функциональных характеристик. Параллельный стандарт. Электромагнитная совместимость. Требования и испытания
Название английское:
Medical electrical equipment. Part 1-2. General requirements for basic safety and essential performance. Collateral standard. Electromagnetic compatibility. Requirements and tests
Даты и сроки
Дата издания:
09-16-14
Дата введения в действие:
03-01-15
Дата завершения срока действия:
11-01-25
Применение и описание
Область и условия применения:
Настоящий стандарт применяют к основной безопасности и основным функциональным характеристикам медицинских электрических изделий и медицинских электрических систем, в дальнейшем именуемых «ме изделия» и «ме системы». Настоящий параллельный стандарт применяют к электромагнитной совместимости ме изделий и ме систем
Связи и замены
Заменяющий:
-
Описание стандарта
ГОСТ Р МЭК 60601-1-2-2014 Изделия медицинские электрические. Часть 1-2. Общие требования безопасности с учетом основных функциональных характеристик. Параллельный стандарт. Электромагнитная совместимость. Требования и испытания
Страницы стандарта










































































































































































