ГОСТ Р 53918-2010 Изделия медицинские. Руководство по интеграции принципов менеджмента риска в систему менеджмента качества
ГОСТ Р
Скачать ГОСТ в PDF или DOC бесплатно
Основная информация
Обозначение:
ГОСТ Р 53918-2010
Статус:
Действует
Тип:
ГОСТ Р
Название русское:
Изделия медицинские. Руководство по интеграции принципов менеджмента риска в систему менеджмента качества
Название английское:
Medical devices. Implementation of risk management principles and activities within a quality management system
Даты и сроки
Дата издания:
06-24-11
Дата введения в действие:
11-01-11
Дата завершения срока действия:
-
Применение и описание
Область и условия применения:
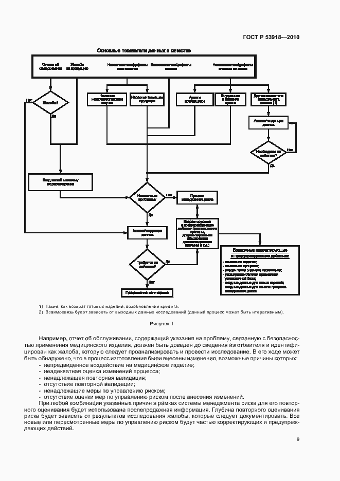
Настоящее руководство рассматривает принципы и возможности интеграции системы менеджмента риска в систему менеджмента качества изготовителей медицинских изделий на основе разъяснений и примеров практического применения. Настоящее руководство предназначено для использования в сфере обращения медицинских изделий с целью обучения, но не в контролирующей деятельности регулирующих органов, при проведении сертификации или аудита на соответствие регулирующим требованиям (т.е. требованиям, установленным в регулирующих документах)
Связи и замены
Заменяющий:
-
Описание стандарта
ГОСТ Р 53918-2010 Изделия медицинские. Руководство по интеграции принципов менеджмента риска в систему менеджмента качества
Страницы стандарта



















