ГОСТ Р 50267.0.4-99 Изделия медицинские электрические. Часть 1. Общие требования безопасности. 4. Требования безопасности к программируемым медицинским электронным системам
ГОСТ Р
Скачать ГОСТ в PDF или DOC бесплатно
Основная информация
Обозначение:
ГОСТ Р 50267.0.4-99
Статус:
Отменен
Тип:
ГОСТ Р
Название русское:
Изделия медицинские электрические. Часть 1. Общие требования безопасности. 4. Требования безопасности к программируемым медицинским электронным системам
Название английское:
Medical electrical equipment. Part 1. General requirements safety. 4. Collateral standard. Programmable medical electrical systems
Даты и сроки
Дата издания:
11-16-00
Дата введения в действие:
01-01-01
Дата завершения срока действия:
01-01-15
Применение и описание
Область и условия применения:
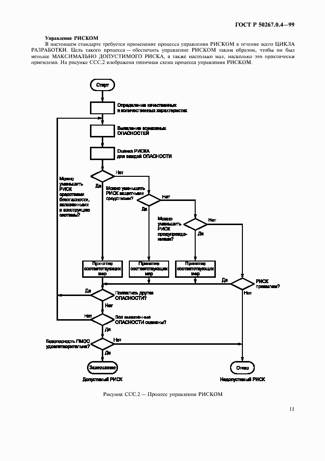
Настоящий дополнительный стандарт устанавливает требования безопасности изделий медицинских электрических и медицинских электрических систем, включающих программируемые электронные подсистемы (ПЭПС)
Связи и замены
Заменяющий:
-
Изменения и переиздания
Список изменений:
№0 от (рег. ) «Текстовое изменение; Изменено заглавие»
Описание стандарта
ГОСТ Р 50267.0.4-99 Изделия медицинские электрические. Часть 1. Общие требования безопасности. 4. Требования безопасности к программируемым медицинским электронным системам
Страницы стандарта



















