ГОСТ ISO 14971-2021 Изделия медицинские. Применение менеджмента риска к медицинским изделиям
ГОСТ ИСО
Скачать ГОСТ в PDF или DOC бесплатно
Основная информация
Обозначение:
ГОСТ ISO 14971-2021
Статус:
Действует
Тип:
ГОСТ ИСО
Название русское:
Изделия медицинские. Применение менеджмента риска к медицинским изделиям
Название английское:
Medical devices. Application of risk management to medical devices
Даты и сроки
Дата регистрации:
10-22-21
Дата издания:
11-22-21
Дата введения в действие:
10-01-22
Дата завершения срока действия:
-
Применение и описание
Область и условия применения:
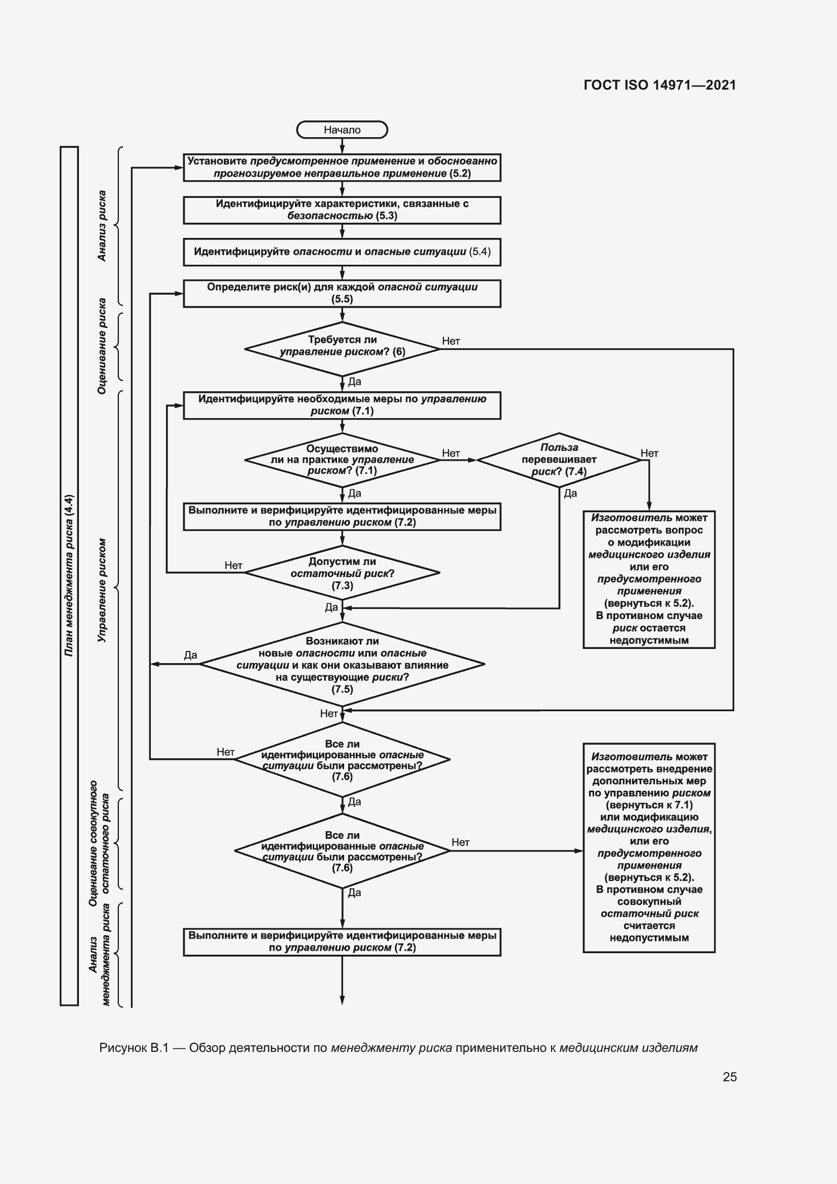
Настоящий стандарт устанавливает терминологию, принципы и процесс менеджмента риска медицинских изделий, включая программное обеспечение как медицинское изделие и медицинские изделия для диагностики in vitro. Процесс, описанный в настоящем стандарте, предназначен для оказания помощи изготовителям медицинских изделий в идентификации опасностей, связанных с медицинским изделием, в определении и оценивании связанных с ними рисков, управлении этими рисками и мониторинге результативности предпринимаемого управления. Требования настоящего стандарта применимы ко всем стадиям жизненного цикла медицинского изделия. Процесс, описанный в настоящем стандарте, применяется к рискам, присущим медицинским изделиям, таким как риски, связанные с биологической совместимостью, безопасностью данных и систем, электричеством, движущимися частями, излучением и эксплуатационной пригодностью
Связи и замены
Заменяющий:
-
Взамен:
ГОСТ ISO 14971-2011
Описание стандарта
ГОСТ ISO 14971-2021 Изделия медицинские. Применение менеджмента риска к медицинским изделиям
Страницы стандарта











































Приложение №1: Поправка к ГОСТ ISO 14971-2021 Обозначение: Поправка к ГОСТ ISO 14971-2021 Дата введения в действие: 04.08.2022
