ГОСТ Р МЭК 62366-1-2023 Изделия медицинские. Часть 1. Проектирование медицинских изделий с учетом эксплуатационной пригодности
ГОСТ Р МЭК
Скачать ГОСТ в PDF или DOC бесплатно
Основная информация
Обозначение:
ГОСТ Р МЭК 62366-1-2023
Статус:
Действует
Тип:
ГОСТ Р МЭК
Название русское:
Изделия медицинские. Часть 1. Проектирование медицинских изделий с учетом эксплуатационной пригодности
Название английское:
Medical devices. Part 1. Application of usabilityengineering to medical devices
Даты и сроки
Дата издания:
03-28-23
Дата введения в действие:
11-01-23
Дата завершения срока действия:
-
Применение и описание
Область и условия применения:
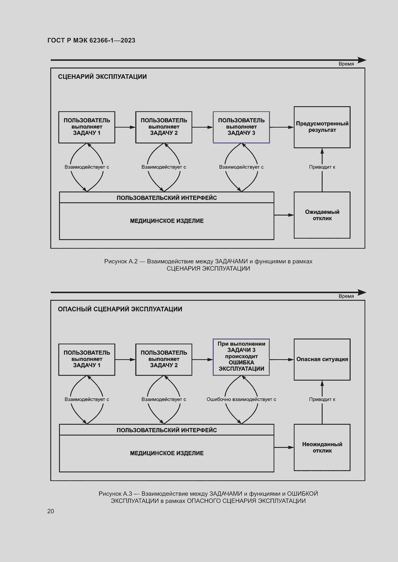
Настоящий стандарт устанавливает требования к процессу, выполняемому изготовителем для анализа, конкретизации, разработки и оценивания эксплуатационной пригодности медицинского изделия в части, имеющей отношение к безопасности. Процесс проектирования с учетом эксплуатационной пригодности (человеческого фактора) позволяет изготовителю оценивать и снижать риски, связанные с правильной эксплуатацией/применением и ошибкой применения. Настоящий стандарт может применяться для идентификации, но не для оценки или снижения рисков, связанных с ненормальной эксплуатацией
Связи и замены
Заменяющий:
-
Взамен:
ГОСТ Р МЭК 62366-1-2021
Описание стандарта
ГОСТ Р МЭК 62366-1-2023 Изделия медицинские. Часть 1. Проектирование медицинских изделий с учетом эксплуатационной пригодности
Страницы стандарта





















































