ГОСТ Р ИСО 13584-1-2006 Системы автоматизации производства и их интеграция. Библиотека деталей. Часть 1. Обзор и основные принципы
ГОСТ Р ИСО
Скачать ГОСТ в PDF или DOC бесплатно
Основная информация
Обозначение:
ГОСТ Р ИСО 13584-1-2006
Статус:
Действует
Тип:
ГОСТ Р ИСО
Название русское:
Системы автоматизации производства и их интеграция. Библиотека деталей. Часть 1. Обзор и основные принципы
Название английское:
Industrial automation systems and integration. Parts library. Part 1. Overview and fundamental principles
Даты и сроки
Дата издания:
02-06-19
Дата введения в действие:
07-01-07
Дата завершения срока действия:
-
Применение и описание
Область и условия применения:
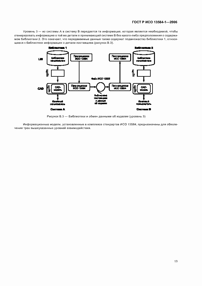
Комплекс стандартов ИСО 13584 содержит описание информации, относящейся к библиотеке деталей, наряду с необходимыми механизмами и определениями, которые обеспечивают обмен, использование и модификацию данных из библиотеки деталей. Обмен может осуществляться между различными вычислительными системами и средами, связанными с полным жизненным циклом изделий, в которых библиотеки деталей могут использоваться для различных целей, включая конструирование изделия, его изготовление, использование, обслуживание и утилизацию. В данном комплексе стандартов определена обобщенная структура библиотеки деталей, но полная детализация реализации библиотеки деталей не представлена. Настоящий стандарт не распространяется на: - информационные модели, предназначенные для получения данных из библиотеки деталей; - определение ресурсов реализации, необходимых для обработки данных из библиотеки деталей
Связи и замены
Заменяющий:
-
Описание стандарта
ГОСТ Р ИСО 13584-1-2006 Системы автоматизации производства и их интеграция. Библиотека деталей. Часть 1. Обзор и основные принципы
Страницы стандарта



















